Сигнализатор E-121 «Дятел»

Один из наиболее экономичных и качественных продуктов. Он поможет не только найти место проводки под штукатуркой, но и в случаи необходимости найти обрыв в цепи. Его основные возможности:
- проверка правильности подключения проводов в однофазном счетчике (без демонтажа пломбы) (фазный 1,2-й; нулевой 3,4-й)
- поиск скрытой проводки
- поиск фазного провода без снятия изоляции с жилы
- поиск обрыва в проводах которые находятся под напряжением
- проверка наличия напряжения в высоковольтной линии 6-10кв с земли
- максимальная глубина обнаружения скрытой проводки — 7см (что с лихвой хватает для большинства проводок)
При поиске проводки сигнализатором Дятел желательно включить какую-нибудь нагрузку (освещение, эл.прибор в розетку), чтобы провода были не просто под напряжением, а через них проходил ток определенной величины.
Детектор имеет 4 кнопки чувствительности обнаружения проводки:
| Диапазон чувствительности | Расстояние от конца антенны до провода, мм |
| > | от 0 до 10 (+-5) |
| > | от 0 до 100 (+-50) |
| > | от 0 до 300 (+-150) |
| > | от 0 до 700 (+-350) |
Начинать поиск нужно с нажатия кнопки 4 — у которой самая большая чувствительность. Постепенно переключаясь и дойдя до первой кнопки №1.
Порядок работы детектором Дятел:
- нажимаем и удерживаем кнопку 4. Ведем антенной сигнализатора по стене с одной стороны залегания проводника
- когда Дятел начинает трещать с максимальным звуком — делаем пометку
- ведем антенной по стене с другой стороны проводки. Также замечаем где звук был на максимуме
- провод должен располагаться между этих меток посредине
- переключаемся на кнопку 3 и повторяем ту же операцию, еще больше приближаясь к проводнику
- на чувствительности кнопки №1 расстояние до провода должно быть +- 1см
Электрическое поле от провода находящегося под напряжением может распространяться на несколько метров от его залегания. Это будет сказываться на погрешности поиска.
Если искомого проводника рядом или под рукой нет, детектор перестанет подавать сигналы.

Посмотреть паспорт детектора скрытой проводки Дятел
Использование мультиметра
Чтобы с помощью мультиметра отыскать скрытую проводку, его необходимо дополнить полевым транзистором, например КП103. Щупы мультиметра следует подключить к выводам «cток» и «истoк». Вывод «затвор» будет являться антенной, удлинить которую можно небольшим проводком.
Чтобы отыскать скрытую проводку этим искателем, необходимо водить антенной вдоль стены, наблюдая за показаниями прибора. Любые отклонения его стрелки будут свидетельствовать о присутствии в толще стены скрытой проводки.
Собираетесь уложить электропроводку в своем доме? Обязательно ознакомьтесь вот с этой статьей, где мы рассказываем об основных правилах ее укладки.
↑ Доработанная схема детектора скрытой проводки

Тогда я решил попробовать добавить полевой транзистор на вход устройства, как у заводского устройства «Дятел Е-121». После этого результатом я остался очень доволен. Прибор получился чувствительным, и довольно точным для самоделки. Плюс, с питанием от аккумулятора, который заряжается от любой смартфонной зарядки с микро-USB.Прибор видит приблизительно на 30 — 50 мм в стене.
Многое зависит от интенсивности тока в проводнике, от материала стен и т.д. Кроме того, электрики говорят, что к любому подобному прибору надо приноровиться. Пишу статью, ибо такой прибор – это весьма удобная, полезная и простая в сборке конструкция, которая пригодится любому домашнему умельцу.
Виды принципиальных схем
Модели электрических приборов, аппаратов, оборудования, выполненные при помощи цифровых и буквенных символов, а также графических изображений, предназначенные для понимания принципов работы электрических цепей и физических процессов, протекающих в них, называются принципиальными схемами.
Техническая документация такого рода делится на 2 вида:
- Разнесенная (многолинейная) – по строкам (обозначенным арабскими цифрами) изображаются разные цепи, а в каждой строке последовательно располагаются все элементы одной цепи. Этот способ подходит для сложных электроприборов и устройств автоматики, содержащих большое количество реле и контактных групп в трехфазных системах.
- Совмещенная (однолинейная) – более наглядный вид графического изображения электрических связей между элементами цепей. В них на одном чертеже могут быть обозначены первичные цепи со схемами соединений совместно с устройствами управления выключателями, автоматикой, релейной защитой. Такие схемы становятся менее востребованными по мере усложнения конструкций.

Виды электрических схем.
Искатель скрытой проводки из микрофона от наушников своими руками
Электрическая проводка в современных домах, как правило, бывает скрытой. Поэтому владельцы жилья должны понимать, что они могут получить серьезную травму каждый раз, когда решат украсить интерьер своих помещений при помощи картины, полки или чего-то другого. Ведь без знания схемы электропроводки всегда существует риск того, что человек будет поражен электрическим током, если во время просверливания отверстия или забивания гвоздя в стену случайно заденет провод, находящийся под напряжением.
Избежать этой опасности поможет детектор скрытой электропроводки. Этот простой прибор защитит от удара и в считанные минуты найдет место обрыва при возможном повреждении проводов. Поэтому такое устройство, которое можно легко собрать собственными руками, должно быть в арсенале каждого мастера.
Детектор на одном транзисторе
Следующая схема разработана В. Огневым из Перми. В искателе используется особенность полевого транзистора, он очень чувствителен к малейшим помехам. При наводке на его затвор, сопротивление канала меняется. Это приводит к сильному изменению протекающего через телефон тока, что приводит к изменению звука. Телефон должен быть высокоомным с сопротивлением 1600-2200 Ом, батарейка напряжением 1,5 – 4,5 вольта, полярность ее подключения значения не имеет.

При поиске скрытой проводки устройством водят по стене и по мощности звука находят место расположения провода. Вместо телефона можно использовать омметр со встроенным источником питания, тогда батарейка не нужна.
Металлоискатель
Перед выполнением каких-либо строительных работ, бывает полезно просканировать стены на наличие какого-либо металла внутри. Это могут быть как элементы строительных конструкций, так и результат халтуры строителей: арматура, электропроводка или что-нибудь еще. Этот прибор имеет среднюю сложность сборки.
Глубина поиска: маленький гвоздик обнаружит на глубине до 5 мм, трубу для воды – до 200 мм, электрические провода – 20–30 мм.
Схема такая: VT1 – генератор частоты (100 кГц), VT2 – детектор, VT3, 4 – индикация. Катушки генератора намотаны на сердечнике из феррита. Диаметр стержня – 8 мм, первая катушка(L1) –120 витков, вторая (L2) – 45. Марка провода – ПЭВТЛ 0,35.
https://youtube.com/watch?v=zNSVKAwadZw
Теперь о том, как его наладить. Делать это нужно подальше от металлических предметов (не забудьте снять с руки часы). Подстроечными резисторами R3 и R5 нужно так настроить прибор, чтобы генерация почти срывалась (свечение светодиода неравномерное и яркость очень низкая). После этого настраивают только R3, чтобы излучатель погас. Когда все сделано, переходим к следующему этапу: берем кусочек металла (можно пятикопеечную монету), и обоими резисторами добиваемся максимальной чувствительности.
Такую подстройку желательно проводить время от времени. Для удобства можно вывести регуляторы на корпус металлоискателя.
Как результат: когда антенна будет двигаться вдоль металлического предмета, светодиод будет мигать.
Приведенные выше примеры показывают, что такой детектор – это вещь, которую необязательно покупать в магазине. При большом желании и некотором опыте, все это легко собирается своими руками и неплохо справляется с поставленными задачами. Теперь можно смело делать дома ремонт, не боясь вбить гвоздь не туда, куда нужно!
Искатели проводки
Ниже представлены несколько типов приборов, которые предлагает сейчас рынок.
«Поиск».
Первый прибор имеет название «Поиск» и выглядит он так.
Это устройство использует электростатический принцип обнаружения скрытой проводки.
Обладает 4 режимами чувствительности, способен обнаружить кабель на глубине до 7 см. Для оповещения используется световая и звуковая индикация.
Обладает рядом дополнительных функций, очень прост в обращении – выбираем режим (для поиска проводки используется 4-й) и водим прибором вдоль стены.
Отметим, что определенные факторы могут повлиять на его работу (наличие металлических предметов, высокая влажность стены).
В целом, «Поиск» вполне приемлемый и недорогой вариант для обнаружения проводки, но к профессиональным устройствам он не относится.
Выпускается большое количество аналогов такого прибора – тот же «Дятел», СПО и еще ряд.

МАГ-2.
Второй прибор – МАГ-2 выглядит следующим образом.
Он является комбинированным и для обнаружения использует электростатический и электромагнитный принципы.
ПОПУЛЯРНОЕ У ЧИТАТЕЛЕЙ: Какой мультиметр выбрать для дома и автомобиля
Имеет два режима работы – для обнаружения запитанной сети без нагрузки, и с нагрузкой.
Сигнализация – светозвуковая. Относится к любительским вариантам.
LA 1012.
Следующий представитель искателей – китайский, названия у него нет, зато есть обозначающий индекс – LA 1012.

Это более «продвинутый» прибор, оснащенный дисплеями, на которые выводится вся информация.
Использует он электромагнитный принцип поиска, обладает рядом дополнительных функций.
Относится он уже к профессиональным устройствам и стоит не дешево.
BOSH GMS 120.
Многофункциональный профессиональный комбинированный прибор.
Является металлоискателем, позволяющим определить не только глубину залегания кабеля, но еще и материал его изготовления.
Оснащен информационным дисплеем для вывода всей информации. Может также для поиска использовать электростатический принцип. Достаточно хорошее и высокоточное устройство.
Схемы самоделок
Можно придумать много вариантов исполнения детектора скрытой проводки. Схемы одних устройств простые и понятные для школьника, схемы других доступны для бывалого электротехника.
Они отличаются между собой количеством и видами элементов: смотрите, что есть у вас на руках, и исходя из этого выбирайте схему.
Схема со звуковым индикатором

Данный бесконтактный индикатор скрытой проводки базируется на микросхеме К561ЛА7. Чтобы уберечь ее от высокого напряжения, созданного статическим электричеством, потребуется резистор в 1 МОм (на схеме R1). Питается устройство от кроны (9В). В качестве антенны подойдет медная проволока или любой металлический стержень длиной от 5 до 15 см. Золотая середина – 10 см
Важно, чтобы проволока не прогибалась под собственным весом
Если поднести собранное устройство к проводу под напряжением, то будет слышен звук, напоминающий треск. Это возможно благодаря наличию пьезоизлучателя (на схеме ЗП-3), увеличивающему громкость. Искать этим детектором можно не только скрытую проводку, но и перегоревшую лампочку в гирлянде. Узнать о ее расположении можно по тому, что возле нее треск прекращается.
Схема со звуковым и световым индикатором

Это устройство может питаться от батареек напряжением от 3 до 12 В. Для ограничения тока использован резистор R1, сопротивление которого не должно опускаться ниже 50 МОм. Но для светодиода (обозначен АЛ307) такого резистора не предусмотрено: он не нужен, потому что используемая микросхема (К561ЛА7) сделает все сама.
При приближении искателя к проводу под напряжением будет слышен не только шум, но и будет загораться светодиод. Двойная индикация надежнее.
Двухэлементный индикатор

Вам понадобится только микросхема и светодиод. Для сборки подойдут DD1 и HL1 соответственно. Вся цель работы заключается в том, чтобы соединить выводы микросхемы так, чтобы получилось три инвертора в цепочке. Такой искатель скрытой проводки своими руками усиливает токи, которые наводит на устройство поле переменного тока в проводах, скрытых стеной. В результате при приближении к проводке загорается светодиодная лампочка, и при удалении или разрыве цепи – гаснет.
Вариантов исполнения 2:
- Соединить выводы: 3-ий – с 8-ым и 13-ым, 2-ой – с 10-ым, 4-ый – с 7-ым и 9-ым, 1-ый – с 5-ым, 11-ый – с 14-ым;
- Соединить выводы: 3-ий – с 8-ым, 10-ым и 13-ым, 1-ый – с 5-ым и 12-ым, 2-ой – с 11-ым и 14-ым, 4-ый – с 7-ым и 9-ым.
Детектор на микроконтроллере

На этой схеме представлен искатель скрытой проводки на микроконтроллере PIC12F629. Его действие основано на чувствительности к магнитному полю, создаваемого током с проводником, скрытым в стене. В зависимости от того, какой способ индикации вы предпочитаете (свет или звук), вы можете включать в схему пьезоизлучатель или светодиодную лампочку. Поэтому об обнаружении магнитного поля скрытой проводки вы узнаете по загоревшей лампочке или характерному треску.
Данное устройство имеет неоспоримое преимущество: оно реагирует только на частоту 50 Гц – это частота переменного тока. Ошибочное срабатывание сигнала исключается: магнитное поле от источника с частотой меньше или больше указанной приводить в действие прибор не будет.
Сигнализатор скрытой проводки без батареек

Детектор скрытой проводки своими руками, схема которого представлена выше, в качестве источника питания использует саму сеть. Это стало возможным благодаря использованию конденсатора с большой емкостью (на схеме С1). Зарядить его можно путем подключения прибора в сеть. Заряженный конденсатор выдает напряжение 6-10 В. Причем от его значения зависит только яркость светодиода, чувствительность прибора от этого не падает.
Промышленные схемы профессиональных детекторов и их аналоги для самоделок
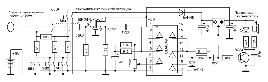
Изготовить в домашних условиях «Дятла»? Можно. Но он сложен в сборке, в которую включено множество элементов. А от вашей внимательности при прочтении схемы и точности исполнения будет зависеть качество работы аналога. Ниже приведены 2 схемы: первая промышленная, вторая – для самодельного «Дятла» (кликните по ним для увеличения).


Вы можете воспроизвести и YADITE 8848, варианты исполнения которого также приведены на двух электросхемах (также по клику увеличиваются).


Виды приборов и их принцип работы
Искатели проводки принято разделять по принципу действия, их четыре:
- электростатический;
- электромагнитный;
- детектор металлов;
- комбинированный.
Каждому из них присущи свои особенности, определяющие сферу использования.
Электростатические приборы
Искатели данного типа регистрируют наличие электромагнитного поля, исходящего от проводов, к которым подключено напряжение. Это довольно простой прибор, который несложно собрать своими руками (схема устройства будет приведена в заключительном разделе). Заметим, что практически все недорогие детекторы работают по этому принципу.

Детектор Е121
Особенности детекторов электростатического типа:
- учитывая, что прибор реагирует на электромагнитное излучение, для обнаружения проводки требуется, чтобы она не была обесточена;
- при работе с детектором необходимо подобрать оптимальный уровень чувствительности. Если он низкий, могут возникнуть сложности с обнаружением глубоко расположенной проводки, при максимальном уровне велика вероятность ложного срабатывания;
- сырые стены или наличие в них металлических конструкций делают поиск проводки практически невозможным.
Учитывая невысокую цену, простоту и эффективность (за исключением небольших ограничений), приборы с электростатическим принципом действия пользуются популярностью даже у профессиональных электриков.
Электромагнитные искатели
Этот тип сигнализаторов позволяет обнаружить исходящее от проводов электромагнитное возбуждение, если к ним подключена нагрузка. Точность и эффективность электромагнитных искателей проводки значительно выше, чем электростатических.

Электромагнитный сигнализатор
У этих приборов имеется характерная особенность, заключающаяся в том, что для гарантированного определения трассы проводки к ней необходимо подключить нагрузку, мощность которой не менее одного киловатта, что в большинстве случаев не вызывает сложности. Например, сделать это можно, подключив к соответствующей линии электросети электрический чайник (не забыв наполнить его водой).
Детекторы металла
В тех случаях, когда подключить напряжение к проводке или нагрузку к ней не представляется возможным, используют металлодетекторы. Принцип действия этих устройств построен на том, что металл, попадая в электромагнитное поле, вызывает в нем возмущения, которые фиксируются прибором.

Модель PMD 7 производства компании Bosch
К особенностям этого класса приборов следует отнести то, что они реагируют на любой металл, находящийся в стенах. То есть помимо проводки, детекторы будут срабатывать при обнаружении арматуры, шурупов, гвоздей и т.д.
Комбинированные искатели
Приборы данного вида представляют собой многофункциональные устройства – мультидетекторы. Они могут комбинировать несколько принципов поиска срытой в стене проводки, что существенно расширяет сферу применения и повышает эффективность.
В качестве примера можно привести модель TS-75, показанную на фотографии ниже. Это устройство соединяет в себе функции металлодетектора и электростатического искателя.

Фото: TS-75 – надежный и недорогой мультидетектор проводки
Для чего нужно знать разводку электропроводов в доме

Сверля «вслепую», можно наткнуться на провод под напряжением
Хотя ремонт поврежденной проводки и не очень сложен, все же желательно его избежать. Поэтому обязательно определить схему проводки в следующих случаях.
- При перепланировке дома и переносе перегородок, переносе дверных и оконных проемов.
- Если мы собираемся выполнять ремонтные работы, связанные с установкой различных элементов в толще стены или потолка. Даже вешая картину на стену, можно случайно задеть провод.
- Если мы собираемся устанавливать отопительные приборы. Хотя они могут и не крепиться на стене, не допускается соседство труб и радиаторов с электропроводами, они должны быть расположены на расстоянии не менее полуметра, чтобы исключить повреждение изоляции от перегрева.
- При ремонте и модернизации самой проводки (например, установке дополнительных светильников или розеток).
Конечно, можно просто обесточить дом и соединять поврежденные провода, но это неудобно и опасно по многим причинам.
- Сделать современный ремонт без электроинструмента невозможно, отключив подачу напряжения, мы не сможем им пользоваться.
- Устанавливая крепеж в стене, мы не знаем — насколько он отстоит от проводов. Возможен вариант, когда мы не заметив, что не перебили провод, а повредили его изоляцию. Потом саморез и металлическая полка, которую он крепит, окажется под напряжением.
- Вероятен случай, когда мы повредим заземляющий провод. Это не заметно, но приборы, к которым он шел, и люди ими пользующиеся окажутся без защиты.
Виды приборов для обнаружения проводки
Собственно, устройства, которые обнаруживают электрические цепи представлены не так уж широко. Называются они трассоискатели (кабелеискатели) и детекторы проводки. Обнаруживают только проводку, но есть другие устройства, которые также могут обнаруживать провода, скрытые под отделочными материалами.

Есть устройства, которые могут найти металлические трубы (и не только)
Трассоискатели
Трассоискатели подключаются к искомой сети, после чего можно искать как проложены провода. Есть модели, который «видят» даже обесточенные провода, металлические трубы водопровода и канализации. Многие из них позволяют искать кабели не только в стенах, но и в земле. Глубина поиска солидная — в стенах до 40 см, в земле — 2,5 метра. Иногда больше, иногда — меньше.

Трассоискатель — отличные прибор для поиска скрытой проводки
Прибор создает электромагнитное поле, на которое реагирует приемник. При приближении на близкое расстояние раздается сигнал (писк). Имеется несколько ступеней чувствительности, изменяя которые от грубой настройки к точно, за несколько проходов определяем точное положение проводов (с погрешностью в несколько сантиметров, но вообще цифра зависит от класса прибора). Недостаток такого оборудования — высокая цена. Для домашнего использования такие траты абсолютно не обоснованы.
Детектор проводки
Если вам надо найти проводку под напряжением, можно использовать недорогой прибор, который чаще всего называют детектором проводки. Он реагирует на электромагнитное поле, которое излучают провода при прохождении по ним тока. Называют его еще указатель, индикатор, обнаружитель. Суть одна — он находит проводку под напряжением.

Недорогой приборчик — детектор скрытой проводки (обнаружитель, искатель)
Недостаток этого прибора для обнаружения проводки понятен: если провод в обрыве, его найти не удастся. Ну, и другие скрытые коммуникации тоже недоступны. Есть у приборов этих еще один минус — слишком широкий диапазон поиска, из-за чего работать очень сложно
При выборе модели обращайте на это внимание — чем уже будет «сектор обзора»,тем работать проще
Портативный металлодетектор
Как известно, все металлы проводят ток. На этом и основана работа метеллодетектора. Он формирует электромагнитное поле, на которое реагируют скрытые в стене или полу металлы. Таким образом можно найти трубы, стойки каркаса гипсокартонной перегородки, даже кладочную сетку в кирпичной или пеноблочной стене. Так как кабели имеют медные или алюминиевые жилы, то и они неплохо определяются устройствами этого типа.

Один из металлоискателей скрытой проводки Bosch 120
Но проблема в том, что при высокой чувствительности он «видит» все, вплоть до гвоздей и саморезов. Если же чувствительность выставить на минимум, есть вероятность не обнаружить проводку. В общем, к работе с надо приспособиться. И еще отрицательный момент — из-за обилия металла с ним очень сложно работать в железобетонных стенах. Отличить проводку от арматуры можно только если вы имеет представление о том, как проходит трасса.
Универсальные (многофункциональные) приборы
Есть прибор для обнаружения скрытой проводки, который также может находить металл не под напряжением, древесину, пластик. Его работа основана на том, что разные материалы имеют различную плотность. Прибор излучает волны определенной длинны и по характеру отраженного сигнала определяет что за материал находится в стене. Информация о том, что именно найдено, отображается на цифровом или жидкокристаллическом дисплее, так что ориентироваться, что именно найдено не очень сложно. Но, как и к любому оборудованию, к этим приборам надо приспособиться.

Универсальные приборы — хорошо все находят, но стоимость высокая
Недостаток оборудования этого типа — с ними сложно работать на стенах, сложенных из материалов с пустотами: пустотелый кирпич, шлакоблоки и т.п. Он реагирует на каждую неоднородность, так что разобраться в картинке будет очень сложно.
Универсальный детектор — это более сложное оборудование и стоимость его значительно выше описанных выше устройств. В этой группе редко встречаются модели бытового класса, практически все модели полупрофессиональные и профессиональные
Обратите внимание, что практически все они требуют настройки перед началом работы. Она заключается в том, что прибор на некоторое время надо приложить к стене, в которой заведомо отсутствуют неоднородности
Это для того, чтобы он мог взять «образец» плотности стены, в которой предстоит искать неоднородности. Без этой настройки врет он капитально, ни в чем уверенным быть нельзя.
Детектор скрытой проводки
Наличие плана электросетей нужно, чтобы:
- не повредить электропроводку при навешивании стенных светильников, прикреплении картины, забивке дюбелей, предназначенных для крепления подвесной мебели (например, полок);
- правильно организовать перепланировку интерьера, например, переместить перегородку или дверной проём;
- рационально разместить мебель;
- безопасно выполнить ремонт;
- не получить электротравму при сверлении отверстия или забивке гвоздя;
- быстро определить место нарушения проводки.
Существуют устройства, предназначенные для обнаружения линий действующей проводки, и устройства, способные найти место нарушения без вскрытия штукатурного покрытия.
По принципу работы детекторные устройства бывают:
- электростатические (выявляют находящиеся под напряжением провода, по которым не пропускается ток);
- электромагнитные;
- металлодетекторы;
- комбинированные.
Детекторы (ИСП – индикаторы скрытой проводки) различаются по мощности, а также по наличию дополнительных функций. В быту редко возникает необходимость в чувствительных устройствах, которыми пользуются профессиональные электрики, и которые, к тому же, дороги. Хватит бытовых приборов с малым количеством функций, меньшей ценой.
Электростатические индикаторы отличаются простотой эксплуатации, бюджетностью, легко выявляют место разрыва кабеля в стене. Минусы – чувствительность прибора к наведённым помехам электромагнитной природы. Включённые в сеть компьютеры, микроволновки, роутеры, телевизоры сбивают работу электростатических аппаратов. Невозможно «прощупывать» статику, если стеновые конструкции армированы, или штукатурка набралась влаги.
Детекторы с электромагнитным принципом действия «обращают внимание» только на провода с текущим током. Недорогие ИСП менее чувствительны, способны «видеть» провода под нагрузкой не менее 1.5 кВт
То есть, если провода обеспечивают током люстры или иные светильники, таким аппаратом место проводки не выявить. Достоинство устройств — способность выявить расположение электрического кабеля с миллиметровой точностью.
Металлодетекторы одинаково “видят” цветные и чёрные металлы, поэтому сигнализируют о наличии скрытой арматуры, труб, гвоздей или кабелей. Поэтому такие ИСП редко используют в чистом виде, когда отыскивают местонахождение проводов.
Чаще детекторы металла применяют в качестве вспомогательной аппаратуры, если нужно подтвердить полученные иными датчиками неустойчивые слабые сигналы. Однако, если достоверно известно, что в стене нет иных метизов, можно использовать для поиска и эти индикаторы.
самодельный металлодетектор для поиска проводки
Дорогостоящие комбинированные детекторы рассчитаны на одновременное применение нескольких методов, поэтому результативнее других. Профессиональным электромонтажникам пригождаются и дополнительные функции, которыми оснащены комбинированные ИСП. Электропроводка пролегает под штукатуркой близко к поверхности, поэтому в быту часто хватает дешёвых статистических устройств для поиска проводов.
Простейшие бытовые устройства отличаются «простейшей» ценой, начинающейся с 5 долларов. Устройство имеет один датчик и звуковой, либо световой индикатор. Глубина их действия невелика, а степень чувствительности редко поддаётся настройке.
Приборы, которые в народе называются профессиональными, отличаются многофункциональностью и чувствительностью. Некоторые модели могут с точностью до 5 мм регистрировать электрокабели, лежащие на глубине 150 мм. Цена достигает 500-600 долларов.
Из бытовых детекторов популярны:
- Eltes Дятел Е121 («видит» провода, находящиеся под напряжением (!), скрытые слоем штукатурки толщиной до 2 см).
- Bosch Truvo (с индикатором-светофором, меняющим цвет с зелёного через жёлтый на красный, указывая металл, мигающим над проводами под напряжением, горящим ровно над метизами). «Видит» металл, заглублённый до 70 мм, провода, прикрытые штукатуркой слоем 5 см.
- Китайские индикаторные отвёртки.
Eltes Дятел Е121
Индикаторная отвертка
Bosch Truvo
Модели детекторов
В настоящее время на рынке существует множество моделей детекторов для поиска проводки. Самыми популярными у потребителей являются:
- LA-1010. Эта модель предназначена для поиска скрытой проводки на сравнительно небольшой глубине. Имеется дополнительная функция в виде лазерной указки и нивелира. Прибор способен находить конструкции из дерева и металла.
- LA-1014. Более усовершенствованная модель того же производителя. Конструкция прибора универсальная, позволяет определять не только скрытую проводку, но и повреждения кабеля (обрыв, короткое замыкание, перехлёст проводов).
- S-Line. Эта модель позволяет найти скрытую поводку, а также деревянные, металлические и гипсокартонные конструкции на большой глубине. Применяется при проведении строительных работ. Имеет автоматическую калибровку.
- TS-72. Простой детектор, преимущественно используемый в бытовых условиях. Обнаруживает проводку под напряжением и в обесточенном состоянии, а также деревянные и металлические конструкции скрытого типа.
Профессиональные приборы для поиска
Сегодня выпускают много разных приборов для обнаружения проводки в конструкционных элементах зданий. Самые эффективные:
- детектор скрытой проводки;
- универсальный детектор;
- индикаторная отвертка;
- мультиметр;
- металлоискатель;
- индикаторная отвертка.
Приборы для поиска скрытой проводки
Детектор скрытой проводки
Позволяет находить проводку без вскрытия штукатурки. Детекторы отличаются мощностью и функциональностью. Для бытового использования чувствительное оборудование, рассчитанное на профессиональных электриков, не обязательно, поэтому можно купить недорогой прибор с небольшим количеством функций.
По принципу работы они бывают:
- электростатические;
- электромагнитные;
- металлодетекторы;
- комбинированные.
Электростатическими детекторами просто пользоваться, причем они самые недорогие.
Электростатические приборы имеют наиболее высокую точность определения электромагнитного поля
Электромагнитные модели видят только нагруженные от 1 кВт провода.
Электромагнитные приборы видят провода, которые находятся под нагрузкой не менее 1 кВт
Металлодетекторы позволяют находить цветные и чёрные металлы, поэтому с их помощью можно выявить металлические элементы
Для обнаружения проводки металлоискателем необязательно, чтобы кабель был под напряжением
Комбинированные устройства очень дорого стоят, потому что используют одновременно несколько технологий поиска проводки.
Универсальный детектор
Это оборудование позволяет находить проводку (с током и без), а также цветные и черные металлы, дерево, пластик и т.д. Работа прибора основана на генерации магнитного поля и оценке его изменения в результате прохождении через разные среды. Сопоставляя исходную и полученную информацию, прибор выдает точные результаты.
Универсальные детекторы применяются для обнаружения как проводки в стенах под напряжением, так и различных металлов
В ходе сканирования стены часто возникают сложности. К примеру, при размещении рядом двух кабелей устройство принимает их за один. Правда, это характерно только бытовым аппаратам. Профессиональное оборудование самое точное, поэтому стоит дороже. Но для разовой работы покупать высокотехнологичный прибор нет смысла.
Индикаторная отвертка
Определяет электромагнитное поле, которое возникает вокруг проводов. Для этого требуется взять в руку отвёртку, после чего, прислоняя плотно к стене, нужно водить им по исследуемой поверхности. Индикатор будет загораться в местах прохождения кабеля. Минус – небольшая допустимая глубина поиска – 2 см.
Индикаторная отвертка фиксирует электромагнитное поле, излучаемое проводкой под напряжением
Поиск мультиметром
Мультиметр – это универсальный прибор, состоящий из вольтметра, амперметра и омметра.
Для поиска скрытой проводки подойдёт даже самый простой мультиметр
Мультиметр и полевой транзистор для поиска кабеля требуется переключать в режим омметра. Потом антенной исследуют стену и одновременно с этим отслеживают показания на устройстве.
При изменении показаний прибор укажет на размещение рядом электрических проводов.
Металлоискатель
Это оборудование работает за счет индукционного баланса между передающей и принимающей катушкой. Металлоискатель фиксирует фазовый сдвиг при размещении катушки возле провода, даже если в нем отсутствует электрический ток. В конструкционных элементах многоэтажных домов он будет находить арматуру, а в деревянных частных домах – гвозди.
В дорогостоящих моделях предусмотрена настройка только на алюминий и медь. Точность устройства зависит от размера катушки и может составлять до 5 см.
Металлоискатель легко способен найти провод в стене на расстояниях до 5 см
Нестандартные способы
Напоследок, стоит описать пару необычных приборов для поиска скрытой проводки, которые могут сделать даже люди, не обладающие знаниями в электронике. Если в доме имеется обычный компас, то это уже готовый индикатор проводки. Перед употреблением проводку следует хорошенько нагрузить, и по отклонению стрелки компаса ищите местонахождение провода.
Второй способ более эффективный, тоже используется сила магнита. На кусок нитки привязывается постоянный магнит, лучше из неодима, и медленно проводится вдоль стены. Там где будет проходить кабель или арматура, магнит отклонится. Происходит это по причине генерации электрическим током магнитного тока. Так элементарные знания физики магнитных явлений помогают найти спрятанные провода.
Источник





































